通江县壁粥街道办一熏制点企业负责人对记者称,该公司不卖肉,会在城区设点收肉,再拉到工厂熏制,如果是单位有熏制需求,双方需要签订协议。
如果居民送来的肉已经腌制好,加工费每斤1.6元,未腌制好则是4元每斤,“这是为了完成相关部门的环保指标,也不指望挣钱。”
该县另一处熏制点是巴山牧业,熏制“限于在该公司购买的肉制品”。
官网介绍,巴中市巴山牧业股份有限公司成立于2011年5月,注册资金4140万元,总部位于通江县工业园区,专业致力于青峪猪保种及全产业链开发。
巴山牧业一名工作人员告诉记者,该公司主要销售黑猪肉,每斤售价在26元左右,“不同部位的肉价格不同。”此外,在该公司熏制腊肉确实需要买公司的肉,加工费每斤3.5元,包装费另算。
目前,熏制业务还未对外开放,预计下个周可以开始熏制。
南江县某村熏制点负责人告诉记者,该熏制点用的是当地传统熏制腊肉、腊肠的方法,熏制点设置在离城区较远的村里,有利于环保。
该负责人称,他们不卖肉,居民可自己屠宰生猪或在市场上买肉送到熏制点,“自己带盐,熏制一斤肉收加工费3元,自己不带盐每斤加工费4元。昨天已有人送来了40斤肉。”
该县另一村熏制点负责人对记者称,该熏制点每斤收取加工费2元到3元不等,拿到成品需要一个月左右。
然而,集中熏制对防止大气污染到底有多大作用?该负责人称,“我们是政府指定的熏制点,保护环境只是一方面。”

巴中腊肉(网友视频截图)
通告是为了应对大气污染,主要面向城区居民
近日,四川巴中市通江县、南江县发布通告称,城区禁止私自熏制腊制品,熏制腊肉、腊肠等需送到指定的集中熏制点。
通江县一集中熏制点的公司仅熏制“限于在该公司购买的肉制品”,被指打卖肉广告。
11月22日,极目新闻从通江、南江两县综合行政执法局了解到,出台该规定是为了应对大气污染防治,兼顾环保和用火安全。
两地多个集中熏制点负责人均向记者表示,集中熏制要收取加工费或材料费。
另外,记者注意到,此前巴中相关部门曾在该市巴州区、经开区、恩阳区指定了10个腊肉熏制点。
另据巴中市环保部门消息,今年10月,因腊肉熏制频发高发等导致大气污染防治工作履职不到位,当地4个街道办主要负责人被集中约谈,相关责任人被全区通报。

通江县通告(知情人供图)
两县禁止私自熏制腊制品,指定多个熏制点
11月15日,通江县综合行政执法局联合巴中市环保局、相关街道办、新区管委会,发布了《关于在通江县城区集中熏制腊制品的通告》。
通告表示,“随着熏制腊制品高峰期到来,熏制产生的烟尘将污染空气,影响市民生产、生活,并存在火灾安全隐患。为尊重传统、方便市民,同时保护生态环境、保障熏制安全,根据有关规定,禁止在县城区农贸市场、居民小区院内、楼道、阳台、屋顶以及岩坡旁、路边、河沟等非指定地点熏制腊制品;禁止在县城区内擅自搭建腊制品熏制设施;县城区腊制品实行定点集中熏制。”
通江县的通告中还公布了两个集中熏制点的地址和电话,其中一家注明“熏制限于在该公司购买的肉制品”。
通告还提到,凡违反本通告的,将依据《中华人民共和国大气污染防治法》《四川省城乡环境综合治理条例》依法处理。
妨碍执行公务的,将按照《中华人民共和国治安管理处罚法》有关规定依法处理。
通告公布了指定的熏制点及电话,另附有举报电话及相应的处罚措施。通告自公布之日起执行。
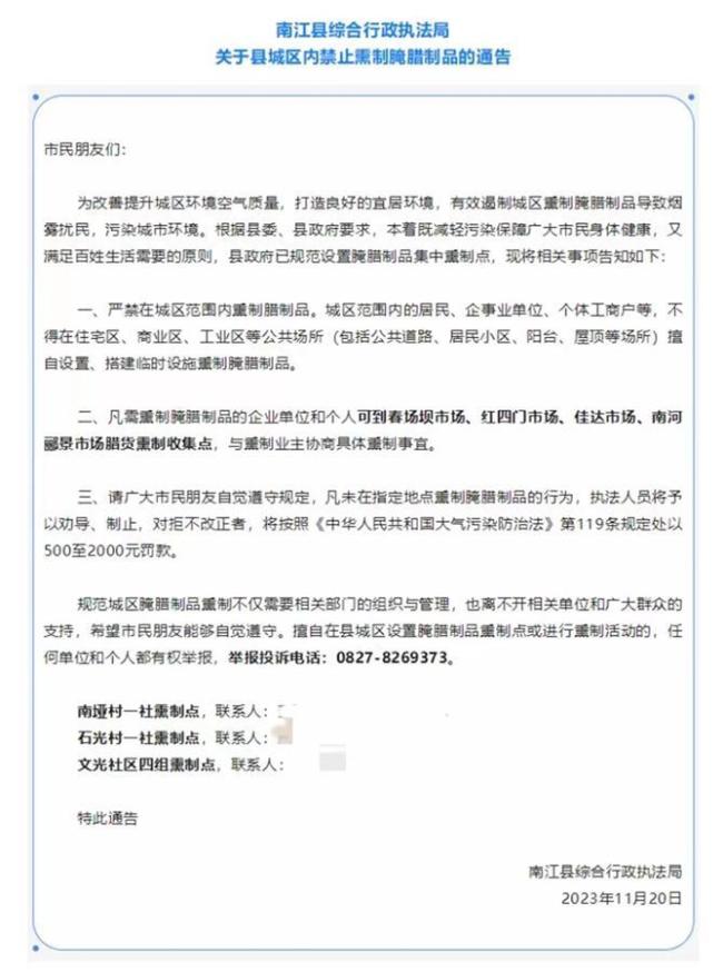
11月20日,南江县综合行政执法局届发布了《关于县城区内禁止熏制腌腊制品的通告》,与通江县相似。
通告表示,严禁在城区范围内熏制腊制品,即城区范围内的居民、企事业单位、个体工商户等,不得在住宅区、商业区、工业区等公共场所(包括公共道路、居民小区、阳台、屋顶等场所)擅自设置、搭建临时设施熏制腌腊制品;凡需熏制腌腊制品的企业单位和个人可到春场坝市场、红四门市场、佳达市场、南河郦景市场腊货熏制收集点,与熏制业主协商具体熏制事宜;凡未在指定地点熏制腌腊制品的行为,执法人员将予以劝导、制止,对拒不改正者,将按照《中华人民共和国大气污染防治法》第119条规定处以500至2000元罚款。

南江县通告(当地媒体报道截图)
集中熏制需收取加工费或材料费,但不指望挣钱
上述通告引发部分网友讨论。
有网友表示,指定熏制点不妥,若收费是否有相应的标准?
还有人质疑,公司要求熏制限于在该公司购买的肉制品,这是在打卖肉广告。
11月22日,极目新闻记者以消费者的身份联系了通江、南江县多个熏制点,均表示已收到上述通告,集中熏制需要收取相应的加工费或材料费。
———END———
限 时 特 惠: 本站每日持续更新海量各大内部创业教程,一年会员只需168元,整站资源免费下载 点击查看详情
站 长 微 信: Jmbaoku
