流感真的只是一场“重感冒”,吃点药休息一下就能好吗?39岁的程女士是一名“工作狂”,在熬夜工作的同时还保持着异常纤细的身姿。她感冒后硬扛了三天,结果好几叶肺都出现了“白肺”。

春节前夕,程女士突然感到全身酸痛,畏寒,服用了感冒药希望缓解症状。然而她的体温迅速上升,出现咳嗽、胸闷气急和心悸等症状。在杭州市第三人民医院发热门诊确诊感染甲型流感病毒并伴有轻度肺炎后,她为了家中子女和亟需处理的工作,选择口服药物回家观察。

硬扛三天后,程女士在工作会议中不断咳嗽,呼吸困难让她无法集中精力工作。体温高达39.7℃,同事们将她再次送到医院。医生发现她口服速福达抗流感病毒后仍反复发热,并咳出黄色浓痰。检查结果显示,她的好几叶肺都出现了“白肺”现象,指间血氧饱和度只有88%,心肌酶谱、肌钙蛋白和肝功能指标也明显异常。最终,程女士被诊断为重型流感并住院治疗。经过七天的悉心救治,她顺利康复出院。
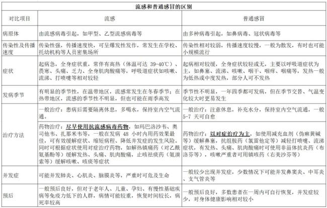
广东省人民医院呼吸与危重症医学科主任李静指出,流感并不是普通感冒的“加强版”。普通感冒症状相对温和,多是鼻塞、流鼻涕等,一周左右可自愈。而流感则来势汹汹,高热、头痛、乏力等症状明显,严重时可能引发肺炎等并发症,尤其对老人、孕妇等高危人群威胁极大。及时就医是避免重症的关键,一旦出现流感样症状,如高热、全身疼痛等,尤其是高危人群,应迅速就医。在症状出现48小时内使用抗病毒药物(如奥司他韦或玛巴洛沙韦)至关重要,这能有效缩短病程并减少并发症风险。
———END———
限 时 特 惠: 本站每日持续更新海量各大内部创业教程,一年会员只需168元,整站资源免费下载 点击查看详情
站 长 微 信: Jmbaoku
声明:本站所有文章,如无特殊说明或标注,均为本站原创发布。任何个人或组织,在未征得本站同意时,禁止复制、盗用、采集、发布本站内容到任何网站、书籍等各类媒体平台。如若本站内容侵犯了原著者的合法权益,可联系我们进行处理。
